
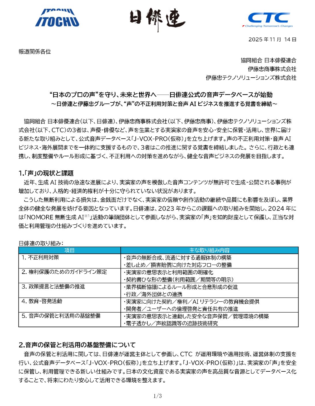
日本俳優連合(日俳連)は、「NOMORE無断生成AI」の未来を実現するため、実演家の声を守り、適正な生成AI利用の仕組みづくりに立ち上がりました。
実演家一人一人の意思表示を登録し、音声には電子透かしの技術的処理を施し、声紋も登録。不正利用されないように実演家の声を守ります。
一方で、生成AIを利用した新たな分野の仕事を開拓し、世の中や実演家に貢献することを目的として、日俳連は伊藤忠テクノソリューションズ株式会社、そして伊藤忠商事株式会社と連携し、本日、声のデータベース「J-VOX-PRO(仮称)」を設立することといたしました。
“日本のプロの声”を守り、未来と世界へ(PDF / 538KB)





